Appearance
登录认证管理
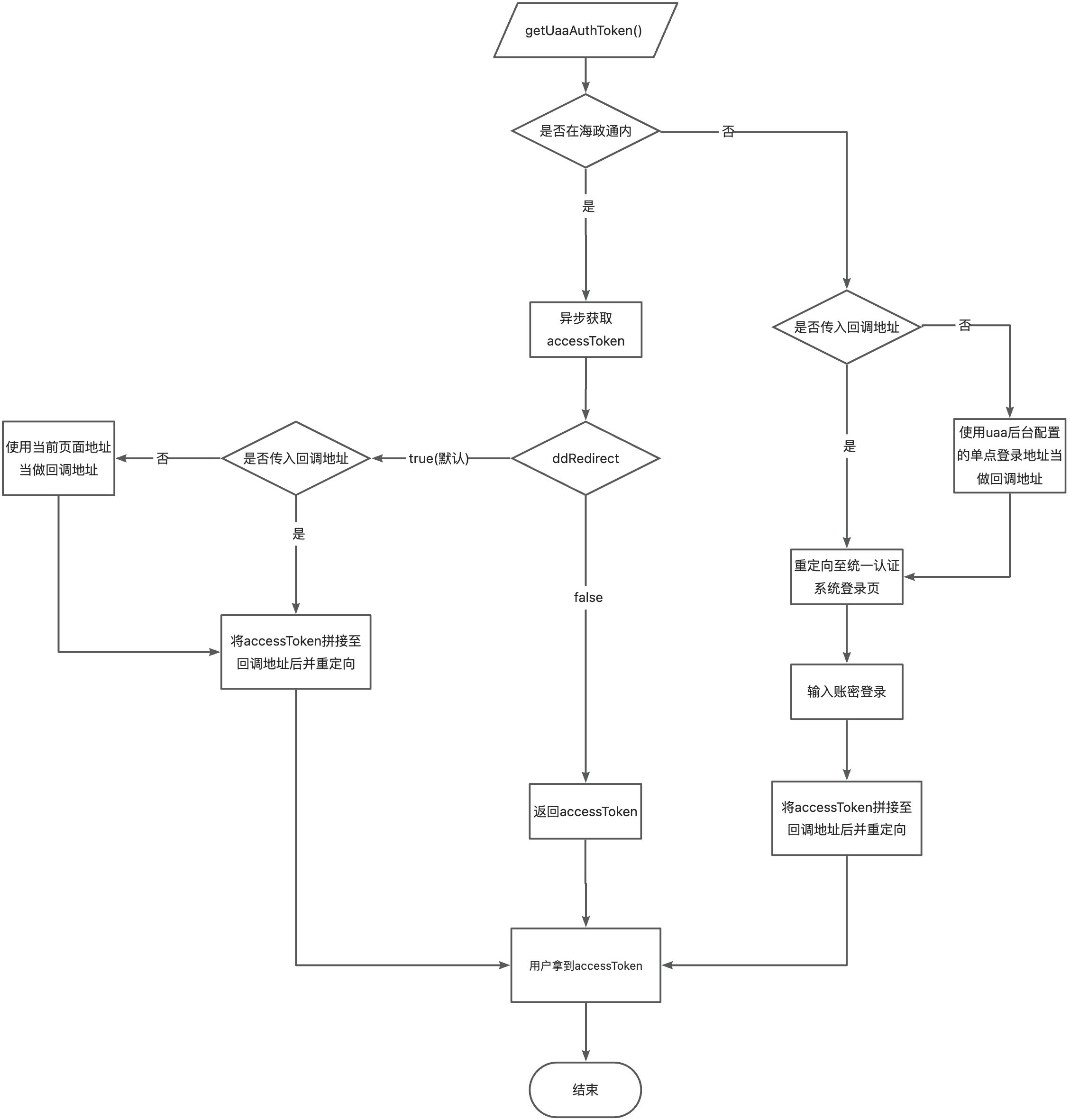
统一认证登录流程图

引入
引入地址
目前可以通过 szhn-hzt-sdk 获取到最新版本的资源,在页面上引入 js 文件即可开始使用。
政务外网:https://app-ding.digitalhainan.com.cn:10336/js/szhn-hzt-sdk-release-1.0.0.min.js;
公网:https://uaa.digitalhainan.com.cn/js-sdk/szhn-hzt-sdk-release-1.0.0.min.js
以上SDK只需要引入其中一个即可,海政通环境请使用政务外网地址。
引入方式
html
<!-- 引入 jssdk SDK -->
<script src="https://app-ding.digitalhainan.com.cn:10336/js/szhn-hzt-sdk-release-1.0.0.min.js"></script>init 初始化登录配置
接口说明
初始化统一认证登录
使用说明
| 是否要授权 | 是否支持Android | 是否支持IOS | 是否支持PC |
|---|---|---|---|
| 否 | 是 | 是 | 是 |
参数说明
| 名称 | 类型 | 是否必填 | 示例值 | 描述 |
|---|---|---|---|---|
| appKey | String | 是 | 统一认证AK | |
| env | String | 是 | prod | 统一认证接口环境:dev - 测试, prod - 生产,不同环境请使用不同的类型。 |
| networkEnv | String | 是 | public | 网络环境:public - 公网(默认),govIntranet - 政务外网 |
返回参数
无
用法示例
javascript
SZHN_HZT_SDK.init({
appKey: 'xxx',
env: 'prod',
networkEnv: 'public'
})补充说明
使用统一认证免登登录一定要先初始化后再调用获取登录票据接口,实现登录。
getUaaAuthToken 获取登录票据
接口说明
获取登录票据,调用获取登录票据之前一定要先初始化统一认证登录配置。
使用说明
| 是否要授权 | 是否支持Android | 是否支持IOS | 是否支持PC |
|---|---|---|---|
| 否 | 是 | 是 | 是 |
参数说明
| 名称 | 类型 | 是否必填 | 示例值 | 描述 |
|---|---|---|---|---|
| callbackUrl | String | 否 | 如果不传callbackUrl,默认跳window.location.href;如果需要指定回跳页面可以配置具体完整的callbackUrl(推荐)。生产环境下 callbackUrl需要与uaa后管中配置的回调地址同域名才生效,否则会跳转至uaa后管中配置的域名。 例子:传入https://www.baidu.com会回调https://www.baidu.com?accessToken=xxx | |
| ddRedirect | Boolean | 否 | true | true - 在海政通环境下登录成功后会自动重定向到 params.callbackUrl 的地址。<br/>false - 在海政通环境下方法将会返回一个 promise,成功时返回 accessToken,失败时抛出失败的状态码。默认为 true |
返回参数
| 名称 | 类型 | 描述 |
|---|---|---|
| accessToken | String | 登录票据 |
用法示例
javascript
SZHN_HZT_SDK.getUaaAuthToken({
ddRedirect: false,
callbackUrl: 'https://www.baidu.com'
}).then(res => {
console.log(res)
}).catch(err => {})补充说明
使用统一认证免登登录一定要先初始化后再调用获取登录票据接口,实现登录。
